LM5022 60V Low Side Controller for Boost and SEPIC
January 2007
LM5022
60V Low Side Controller for Boost and SEPIC
General Description
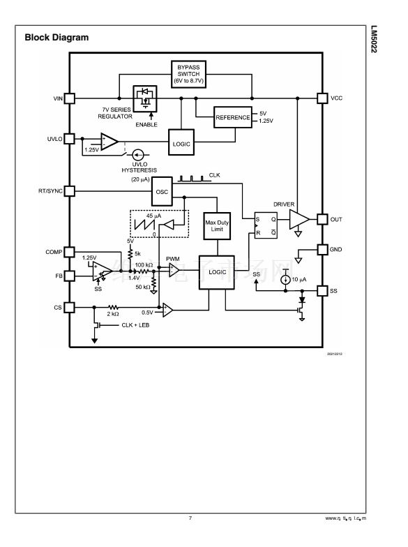
The LM5022 is a high voltage low-side N-channel MOSFET
controller ideal for use in boost and SEPIC regulators. It con-
tains all of the features needed to implement single ended
primary topologies. Output voltage regulation is based on
current-mode control, which eases the design of loop com-
pensation while providing inherent input voltage feed-forward.
The LM5022 includes a start-up regulator that operates over
a wide input range of 6V to 60V. The PWM controller is de-
signed for high speed capability including an oscillator fre-
quency range up to 2 MHz and total propagation delays less
than 100 ns. Additional features include an error amplifier,
precision reference, line under-voltage lockout, cycle-by-cy-
cle current limit, slope compensation, soft-start, external syn-
chronization capability and thermal shutdown. The LM5022 is
available in the MSOP-10 package.
Features
鈻?/div>
鈻?/div>
鈻?/div>
鈻?/div>
鈻?/div>
鈻?/div>
鈻?/div>
鈻?/div>
鈻?/div>
鈻?/div>
鈻?/div>
Internal 60V Startup Regulator
1A Peak MOSFET Gate Driver
V
IN
Range 6V to 60V
Duty Cycle Limit of 90%
Programmable UVLO with Hysteresis
Cycle-by-Cycle Current Limit
External Synchronizable (AC-coupled)
Single Resistor Oscillator Frequency Set
Slope Compensation
Adjustable Soft-start
MSOP-10 Package
Applications
鈻?/div>
Boost Converter
鈻?/div>
SEPIC Converter
Typical Application
20212201
漏 2007 National Semiconductor Corporation
202122
www.national.com
                         
                        
                        next
                        
                     
                 
             
            
            
         
        
        
            LM5022MM PDF文件相關(guān)型號(hào)
            
                LM5022MMX
            
         
        
        
        
        
            LM5022MM相關(guān)型號(hào)PDF文件下載
            
                - 
                    
型號(hào)
                    版本
                    描述
                    廠商
                    下載
                 
                
                        - 
                            
                            
英文版
                            SOT-23 Single-Supply Centigrade Temperature Sensor
                            NSC
                            
                         
                    
                        - 
                            
                            
英文版
                            SOT-23 Single-Supply Centigrade Temperature Sensor
                            NSC [Natio...
                            
                         
                    
                        - 
                            
                            
英文版
                            Seoul Semiconductor  [CYAN LAMP LED]
                            SEOUL
                            
                         
                    
                        - 
                            
                            
英文版
                            
                            ETC
                            
                         
                    
                        - 
                            
                            
英文版
                            SOT-23 Single-Supply Centigrade Temperature Sensor
                            NSC
                            
                         
                    
                        - 
                            
                            
英文版
                            SOT-23 Single-Supply Centigrade Temperature Sensor
                            
                            
                         
                    
                        - 
                            
                            
英文版
                            SOT-23 Single-Supply Centigrade Temperature Sensor
                            NSC
                            
                         
                    
                        - 
                            
                            
英文版
                            SOT-23 Single-Supply Centigrade Temperature Sensor
                            NSC [Natio...
                            
                         
                    
                        - 
                            
                            
英文版
                            High Voltage Switch Mode Regulator
                            NSC
                            
                         
                    
                        - 
                            
                            
英文版
                            High Voltage Switch Mode Regulator
                            NSC [Natio...
                            
                         
                    
                        - 
                            
                            
英文版
                            Non-Isolated Flyback Evaluation Board
                            
                            
                         
                    
                        - 
                            
                            
英文版
                            High Voltage Switch Mode Regulator
                            NSC
                            
                         
                    
                        - 
                            
                            
英文版
                            High Voltage Switch Mode Regulator
                            
                            
                         
                    
                        - 
                            
                            
英文版
                            High Voltage 2.5 Amp Buck Regulator
                            NSC
                            
                         
                    
                        - 
                            
                            
英文版
                            High Voltage 2.5 Amp Buck Regulator
                            NSC [Natio...
                            
                         
                    
                        - 
                            
                            
英文版
                            High Voltage (80V) Step Down Switching Regulator
                            NSC
                            
                         
                    
                        - 
                            
                            
英文版
                            High Voltage (80V) Step Down Switching Regulator
                            NSC [Natio...
                            
                         
                    
                        - 
                            
                            
英文版
                            High Voltage (100V) Step Down Switching Regulator
                            NSC
                            
                         
                    
                        - 
                            
                            
英文版
                            High Voltage (100V) Step Down Switching Regulator
                            NSC [Natio...
                            
                         
                    
                        - 
                            
                            
英文版
                            Evaluation Board